Skip to main content
  • Login
  • English
  • Greek
Home
ΟΠΙΔΗΧ
Ομάδα Προφορικής Ιστορίας Δήμου Χαλανδρίου
Main navigation
  • Αναζήτηση
  • Συχνές Ερωτήσεις
  • Default
  • Graph
  • Πρόσωπο
  • RDF Link

Τσακιρίδης, Βαγγέλης

  1. Πρόσωπο
  2. Τσακίρης, Βαγγέλης [Αποδιδόμενο όνομα]
  3. Άνδρας
  4. Νέος Συνοικισμός Χαλανδρίου
  5. Σιδεράς
  6. Ελληνικά
  7. Η δεκαετία του 40 και οι Χαλανδραίοι : προφορικές μαρτυρίες - Χαλάνδρι: Ομάδα Προφορικής Ιστορίας Δήμου Χαλανδρίου, [2019] , σελ.259-261
    Συνέντευξη Διονυσίας Σκαπέτη στη Νάση Σιαφάκα [2016/05/17]
    Συνέντευξη Νίκου Καραμπουρνιώτη στη Νάση Σιαφάκα [Με βάση το παραχωρητήριο 8/3/2022]
  8. Σκαπέτης, Μιχάλης (19..-1985) [Φίλος] | Καραμπουρνιώτης, Γιάννης [Φίλος]
  9. Ενιαία Δημοκρατική Αριστερά

        Περιέχεται σε αναφορά σε 2    Προβολή λίστας

        1. Item ThumbΣυνέντευξη Γιώργου Μπάρμπα στη Μαριλένα Κουκούλη [2018/02/02]
        2. Item ThumbΣυνέντευξη Διονυσίας Σκαπέτη στη Νάση Σιαφάκα [2016/05/17]

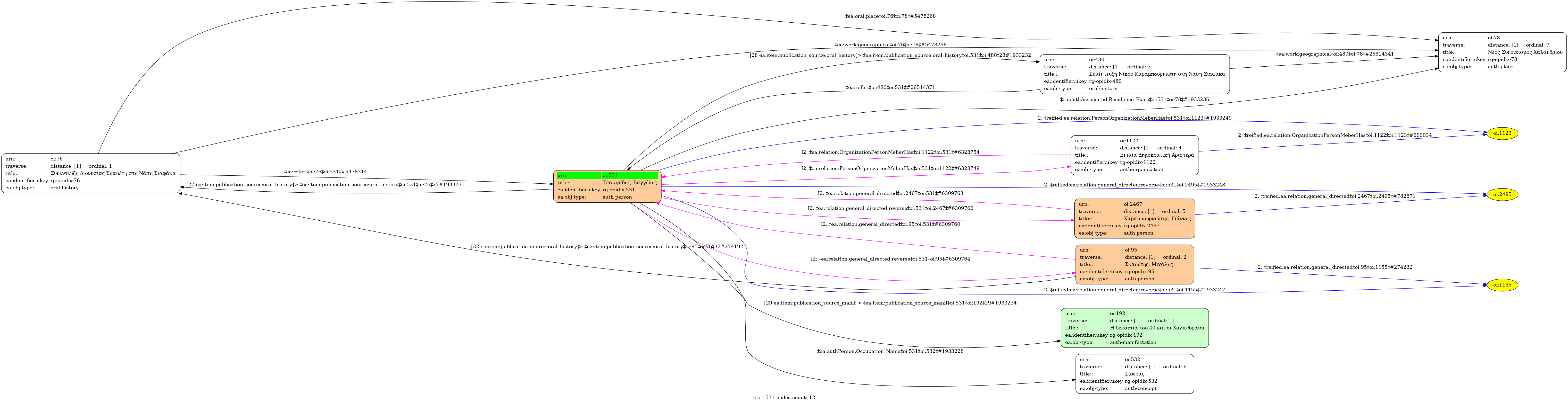
        Τσακιρίδης, Βαγγέλης - Identifier: 531

        Internal display of the 531 entity interconnections (Node labels correspond to identifiers)


        Loading..

        Legend

        Navigation

          Info


          Loading..

            Controls

            Ομάδα Προφορικής Ιστορίας Δήμου Χαλανδρίου    
            Powered by: ReasonableGraph.org