Items 1 to 2 of 2
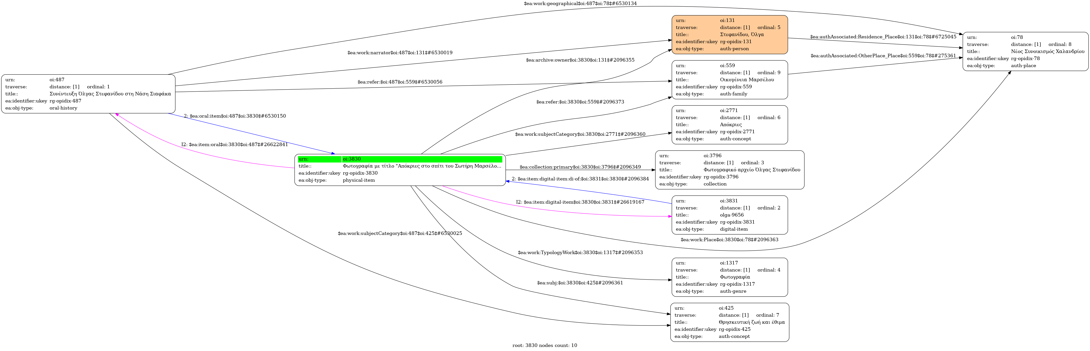
Internal display of the 3830 entity interconnections (Node labels correspond to identifiers)