Skip to main content
Login
English
Greek
ΟΠΙΔΗΧ
Ομάδα Προφορικής Ιστορίας Δήμου Χαλανδρίου
Main navigation
Αναζήτηση
Συχνές Ερωτήσεις
Default
Graph
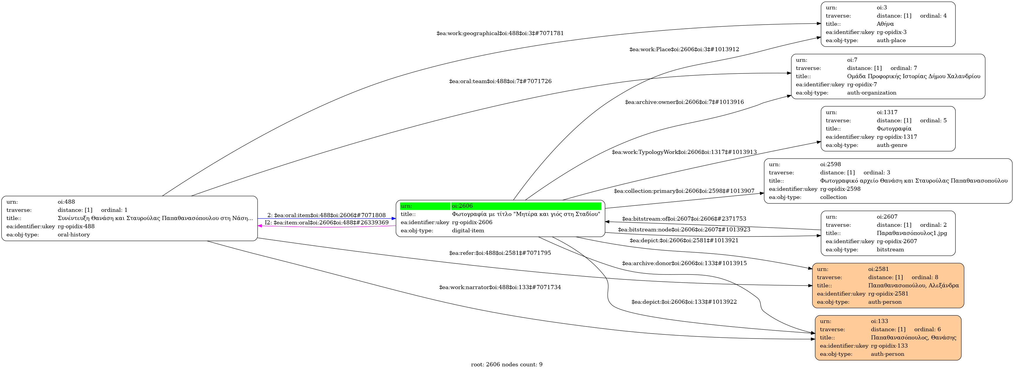
Φωτογραφία
Φωτογραφία με τίτλο "Μητέρα και γιός στη Σταδίου"
Είδος οντότητας
Ψηφιακό τεκμήριο (Φωτογραφία)
Συλλογή
Φωτογραφικό αρχείο Θανάση και Σταυρούλας Παπαθανασοπούλου
Μέρος της συνέντευξης
Συνέντευξη Θανάση και Σταυρούλας Παπαθανασόπουλου στη Νάση Σιαφάκα [Α' μέρος 15/06/2017]
Τόπος προέλευσης έργου
Αθήνα
Τυπολογία έργου
Φωτογραφία
Κάτοχος αρχείου
Ομάδα Προφορικής Ιστορίας Δήμου Χαλανδρίου
Δωρητής
Παπαθανασόπουλος, Θανάσης (1928-....)
Γνησιότητα τεκμηρίου
Πρωτότυπο
Απεικονίσεις
Παπαθανασοπούλου, Αλεξάνδρα (...-1977)
Παπαθανασόπουλος, Θανάσης (1928-....)
Διαθέσιμα ψηφιακά αρχεία
Φωτογραφία με τίτλο "Μητέρα και γιός στη Σταδίου" -
Identifier:
2606
Internal display of the 2606 entity interconnections
(Node labels correspond to identifiers)
Loading..
Legend
Navigation
Info
Loading..
Controls
Freeze
Thaw
Fit
Narrowness
Inferred