Skip to main content
Login
English
Greek
ΟΠΙΔΗΧ
Ομάδα Προφορικής Ιστορίας Δήμου Χαλανδρίου
Main navigation
Αναζήτηση
Συχνές Ερωτήσεις
Default
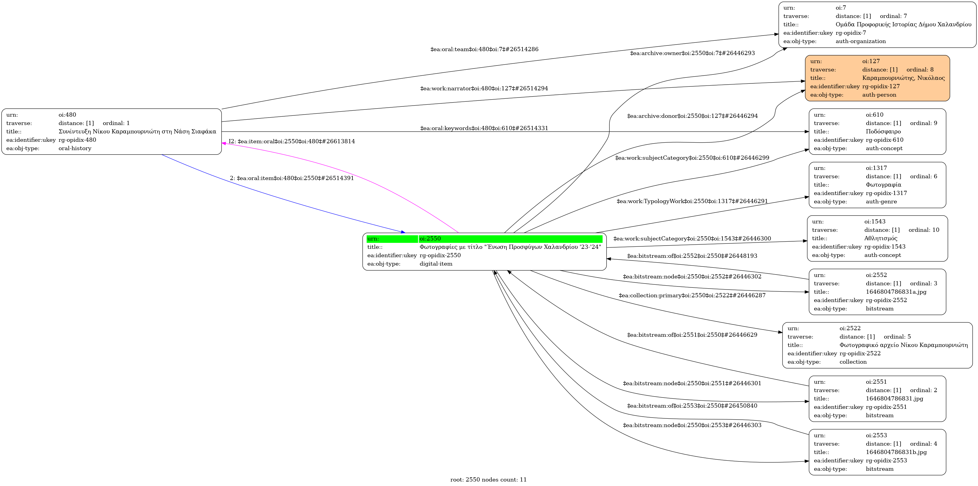
Graph
Φωτογραφία
Φωτογραφίες με τίτλο "Ένωση Προσφύγων Χαλανδρίου '23-'24"
Είδος οντότητας
Ψηφιακό τεκμήριο (Φωτογραφία)
Συλλογή
Φωτογραφικό αρχείο Νίκου Καραμπουρνιώτη
Τυπολογία έργου
Φωτογραφία
Κάτοχος αρχείου
Ομάδα Προφορικής Ιστορίας Δήμου Χαλανδρίου
Δωρητής
Καραμπουρνιώτης, Νικόλαος (1981-....)
Γνησιότητα τεκμηρίου
Πρωτότυπο
Λέξεις κλειδιά
Ποδόσφαιρο
|
Αθλητισμός
Διαθέσιμα ψηφιακά αρχεία
Φωτογραφίες με τίτλο "Ένωση Προσφύγων Χαλανδρίου '23-'24" -
Identifier:
2550
Internal display of the 2550 entity interconnections
(Node labels correspond to identifiers)
Loading..
Legend
Navigation
Info
Loading..
Controls
Freeze
Thaw
Fit
Narrowness
Inferred