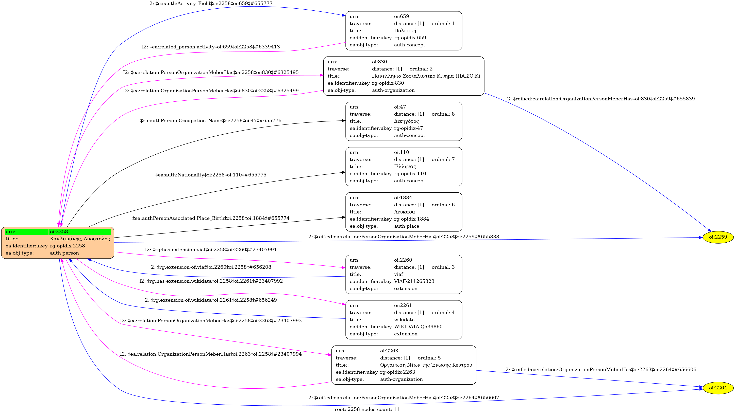
- Πρόσωπο
- Άνδρας
- 07 Σεπτεμβρίου 1936
- Λευκάδα
- Έλληνας
- Δικηγόρος
- Πολιτική
- Ελληνικά
- Πανελλήνιο Σοσιαλιστικό Κίνημα (ΠΑ.ΣΟ.Κ) | Οργάνωση Νέων της Ένωσης Κέντρου
- Επίσημη ιστοσελίδα
-
- Q539860 ⟶ Πατήστε εδώ
-
- 211265323 ⟶ Πατήστε εδώ
-
-
Ο Απόστολος Χρ. Κακλαμάνης (Καρυά Λευκάδας, 7 Σεπτεμβρίου 1936) είναι Έλληνας δικηγόρος και πολιτικός, βουλευτής Β΄ Αθηνών με το Πανελλήνιο Σοσιαλιστικό Κίνημα από το 1974 μέχρι το 2015. Ήταν υπουργός σε όλες τις κυβερνήσεις της περιόδου 1981-1989, ενώ από το 1993 έως το 2004 ήταν Πρόεδρος της Βουλής των Ελλήνων, ο μακροβιότερος στην ιστορία της σύγχρονης Ελλάδας.
⟶ Wikipedia
-
- Απόστολος Κακλαμάνης (Ελληνική) | Apostolos Kaklamanis (Αγγλική)
- Έλληνας πολιτικός (Ελληνική) | Greek politician (Αγγλική)
- Απόστολος Κακλαμάνης | Apostolos Kaklamanis
- 07-09-1936



