Skip to main content
Login
English
Greek
ΟΠΙΔΗΧ
Ομάδα Προφορικής Ιστορίας Δήμου Χαλανδρίου
Main navigation
Αναζήτηση
Συχνές Ερωτήσεις
Default
Graph
Πρόσωπο
Κουράσης, Γεώργιος
Είδος οντότητας
Πρόσωπο
Φύλο
Άνδρας
Τόπος γέννησης
Χαλάνδρι
Επάγγελμα
Οδηγός ταξί
Αδέλφια
Κουράσης, Δημήτριος (Μήτσος)
|
Κουράσης, Ηλίας
Γονείς
Κουράση, Μαρία
Παιδιά
Αδαμαντίδου, Μαρία (1923-2017)
Σύζυγοι
Κουράση, Αιμιλία
Μέλος της οικογένειας
Οικογένεια Κουράση
Κουράσης, Γεώργιος -
Identifier:
1775
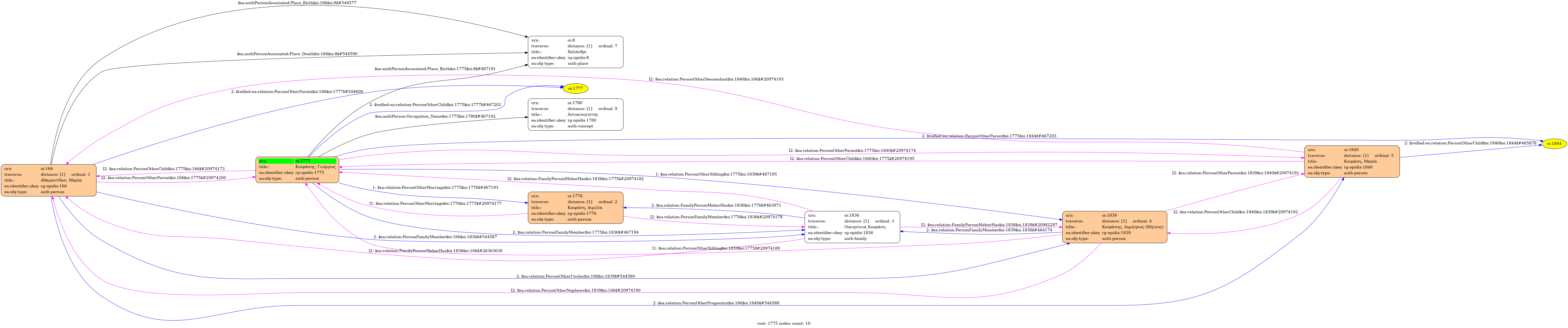
Internal display of the 1775 entity interconnections
(Node labels correspond to identifiers)
Loading..
Legend
Navigation
Info
Loading..
Controls
Freeze
Thaw
Fit
Narrowness
Inferred