Skip to main content
Login
English
Greek
ΟΠΙΔΗΧ
Ομάδα Προφορικής Ιστορίας Δήμου Χαλανδρίου
Main navigation
Αναζήτηση
Συχνές Ερωτήσεις
Default
Graph
Πρόσωπο
Γκασούκα, Δήμητρα (1974-....)
Είδος οντότητας
Πρόσωπο
Εναλλακτικό Όνομα
Γκασούκα, Μιμή
Φύλο
Γυναίκα
Συλλογή
Αφηγητές/Αφηγήτριες
Ημερομηνία γέννησης
1974
Τόπος γέννησης
Αθήνα
Επάγγελμα
Κοινωνική λειτουργός
Αδέλφια
Γκασούκας, Γεράσιμος
Γονείς
Γκασούκας, Σωτήρης
|
Γκασούκα, Νίκη
Μαθητής
4ο Γυμνάσιο Χαλανδρίου
|
12ο Δημοτικό Σχολείο Χαλανδρίου
Μέλος της οικογένειας
Οικογένεια Γκασούκα
Αφηγητής
1
Προβολή λίστας
Συνέντευξη Δήμητρας (Μιμής) Γκασούκα στην Νάση Σιαφάκα [2020/01/17]
Γκασούκα, Δήμητρα (1974-....) -
Identifier:
173
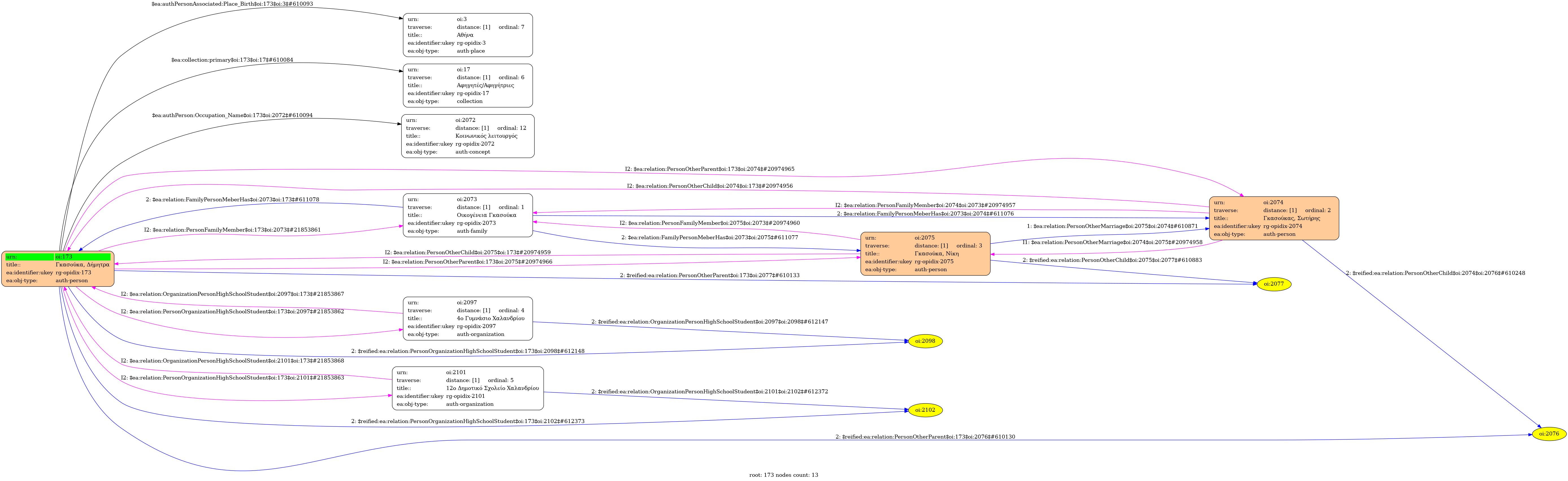
Internal display of the 173 entity interconnections
(Node labels correspond to identifiers)
Loading..
Legend
Navigation
Info
Loading..
Controls
Freeze
Thaw
Fit
Narrowness
Inferred