- Πρόσωπο
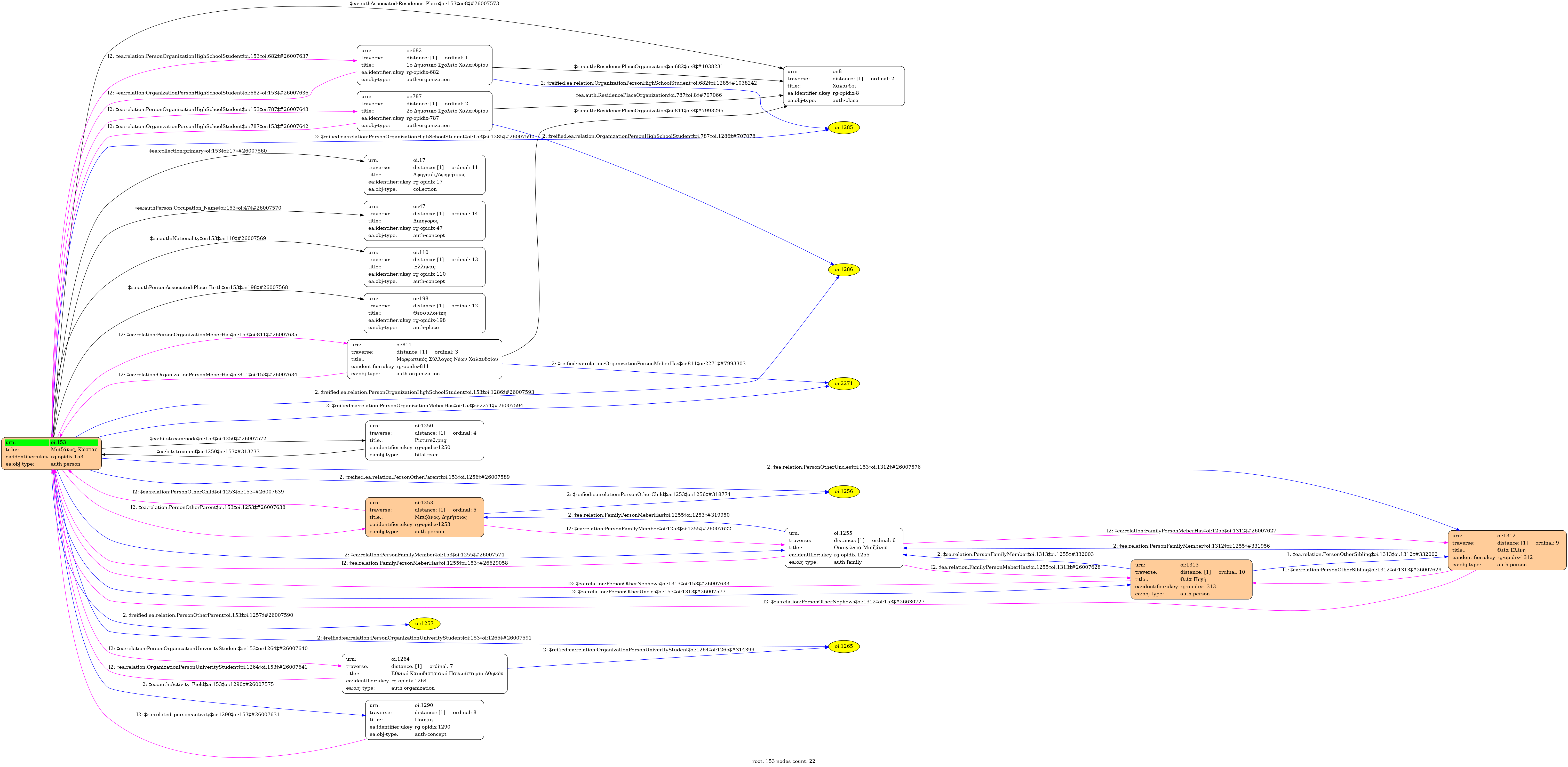
- Μπιζάνος, Κωνσταντίνος
- Άνδρας
- Αφηγητές/Αφηγήτριες
- 1935
- Θεσσαλονίκη
- Χαλάνδρι (1939-)
- Έλληνας
- Δικηγόρος
- Ποίηση
- Ελληνικά
- Μπιζάνος, Δημήτριος | Μπιζάνου, Διονυσία
- Θεία Ελένη | Θεία Πηγή
- 1ο Δημοτικό Σχολείο Χαλανδρίου | 2ο Δημοτικό Σχολείο Χαλανδρίου
- Μορφωτικός Σύλλογος Νέων Χαλανδρίου
- Εθνικό Καποδιστριακό Πανεπίστημιο Αθηνών. Νομική Σχολή
- Οικογένεια Μπιζάνου
-
-
Γεννήθηκε το 1935 στη Θεσσαλονίκη, αλλά έζησε στο Χαλάνδρι από το 1939 έως σήμερα. Άσκησε την δικηγορία σαράντα επτά χρόνια με αντικείμενο το ναυτικό δίκαιο και είχε δικηγορικό γραφείο στον Πειραιά. Ο πατέρας του, γιατρός ελονοσιολόγος, νομίατρος στο Κιλκίς, με καταγωγή από τη Σμύρνη, πεθαίνει το 1938. Στο Χαλάνδρι έρχεται το 1939 όταν η νοσοκόμος μητέρα του διορίστηκε διευθύντρια στο Πολυϊατρείο Χαλανδρίου.
-









